From 0 to 1,
From Start to the Summit
52G
LIGHTWEIGHT DESIGN
Material problem, part of the mouse is plastic, and now there are signs of wear.
Hope the button feel can be adjusted, crisp or dull
Using an Apple computer, but I am also a gamer, many mice may not be compatible.
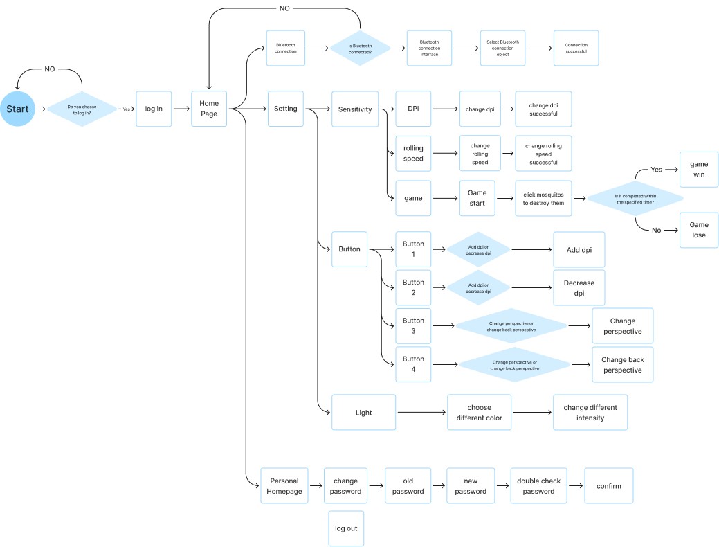
Sometimes the Bluetooth connection cannot find a signal

Motivation
The mouse can be quickly slid to the desired position, whether in doing design or playing games, can improve efficiency.
Attitude
1. Thinks that the mouse is necessary in the case of using a computer.
2. Believe that the mouse should be lighter and simpler and not have excessive design.
3. Will consider the precision and durability of the mouse when choosing a product.
Habits
1.Used every day
2.No more alternatives than a trackpad
3.Basically every button is in use
Behavioural Variables












